产品搜索
在线客服
 工作时间
周一至周五 :8:00-18:00
周六至周日 :9:00-17:00
文章列表

编 制 说 明《一级建造师执业资格考试大纲》

发表时间:2018-11-23 11:04


编 制 说 明
《一级建造师执业资格考试大纲》

  按照原人事部和建设部印发的《建造师执业资格制度暂行规定》(人发[2002]111号)、《建造师执业资格考试实施办法》(国人部发[2004]16号)和《关于建造师资格考试相关科目专业类别调整有关问题的通知》(国人厅发[2006]213号)的规定,受住房和城乡建设部委托,一级建造师执业资格考试用书编写委员会于2017年4月起对2014年发布的《一级建造师执业资格考试大纲》进行了重新修订,并于2018年2月经人力资源和社会保障部审定通过。

执业资格考试是对执业人员实际工作能力的一种考核,是人才选拔的过程,也是知识水平和综合素质提高的过程。考试大纲是考试命题的指导性文件,是建设工程总承包和施工管理关键岗位专业技术人员复习备考的依据。此次考试大纲的修订遵循“以素质测试为基础、以工程实践内容为主导”的指导思想,坚持“与工程实践相结合,与考试命题工作相结合,与考生反馈意见相结合”的修订原则,力求在素质测试的基础上,进一步加强对考生实践能力的考核,切实选拔出具有较好理论水平和施工现场实际管理能力的人才。

考试大纲分“综合大纲”和“专业大纲”两部分。综合考试涉及的主要内容是建造师在建设工程各专业实际工作中需要掌握的通用知识,它在工程总承包及施工管理各个专业工程实践中具有一定普遍性。综合大纲包括《建设工程经济》《建设工程项目管理》《建设工程法规及相关知识》3个科目。

专业考试涉及的主要内容是建造师在专业建设工程实际工作中需要掌握的专业知识,它在工程总承包及施工管理各个专业中的运用较为单一、有较强的专业性。专业科目大纲《专业工程管理与实务》共分建筑工程、公路工程、铁路工程、民航机场工程、港口与航道工程、水利水电工程、矿业工程、机电工程、市政公用工程、通信与广电工程10个专业。

本大纲中难免有不完善之处,请批评指正。

大纲编码说明

《一级建造师执业资格考试大纲》对专业、级别以及章、节、目、条用编码的形式表示,编码长度为8位。具体说明如下:

●  第一位为级别代码,用“1”或“2”表示,“1”表示一级,“2”表示二级。

●  第二位为专业代码,用字母表示,分别为:

建筑工程………… A      公路工程………… B

铁路工程………… C      民航机场工程…… D

港口与航道工程… E      水利水电工程…… F

矿业工程………… G      机电工程………… H

市政公用工程…… K      通信与广电工程… L

综合科目………… Z

●  第三、四位为章代码,用“10、20、30、41、42、43”表示,分别为:

“10”——《建设工程经济》;

“20”——《建设工程项目管理》;

“30”——《建设工程法规及相关知识》;

“41”——××工程技术;

“42”——××工程项目施工管理;

“43”——××工程项目施工相关法规与标准。

●  第五位为节代码,用“0~9”表示。

●  第六、七位为目代码,用“00~99”表示。

●  第八位为条代码,用“0~9”表示。

考试说明

为了帮助广大应考人员了解和熟悉一级建造师执业资格考试的内容和要求,现对考试的具体问题说明如下:

一、 考试目的

建造师是以专业技术为依托、以工程项目管理为主的懂管理、懂技术、懂经济、懂法规,综合素质较高的专业人才。建造师既要具备一定的理论水平,也要有一定的实践经验和组织管理能力。为了检验工程总承包及施工管理岗位人员的知识结构及能力是否达到以上要求,国家对建设工程项目总承包和施工管理关键岗位的专业技术人员实行执业资格考试。

二、 考试性质

一级建造师执业资格考试属于国家设定的准入性考试。通过全国统一考试,成绩合格者,由人力资源和社会保障部颁发统一印制,人力资源和社会保障部、住房和城乡建设部共同用印的《中华人民共和国一级建造师执业资格证书》,经注册后,可以建造师的名义担任建设工程总承包或施工管理的项目经理,可从事其他施工活动的管理,也可从事法律、行政法规或国务院建设行政主管部门规定的其他业务。

三、 考试内容及试题类型

一级建造师执业资格考试分综合考试和专业考试,综合考试包括《建设工程经济》《建设工程项目管理》《建设工程法规及相关知识》三个科目,这三个科目为各专业考生统考科目。专业考试为《专业工程管理与实务》,该科目分建筑工程、公路工程、铁路工程、民航机场工程、港口与航道工程、水利水电工程、矿业工程、机电工程、市政公用工程、通信与广电工程10个专业。考生在报名时根据工作需要和自身条件选择一个专业进行考试。

一级建造师考试时间分为4个半天,以纸笔作答方式进行。考试科目、考试时间、分值、题型如下:

  • 建设工程经济,考试时间2个小时,满分100分;

  • 建设工程项目管理,考试时间3个小时,满分130分;

  • 建设工程法规及相关知识,考试时间3个小时,满分130分;

  • 专业工程管理与实务,考试时间4个小时,满分160分。

考试题型为单项选择题、多项选择题、案例分析题、实务操作题等。

四、 报名条件

凡遵守国家法律、法规,具备下列条件之一者,可以申请参加一级建造师执业资格4个科目考试:

(一)取得工程类或工程经济类大学专科学历,工作满6年,其中从事建设工程项目施工管理工作满4年。

(二)取得工程类或工程经济类大学本科学历,工作满4年,其中从事建设工程项目施工管理工作满3年。

(三)取得工程类或工程经济类双学士学位或研究生班毕业,工作满3年,其中从事建设工程项目施工管理工作满2年。

(四)取得工程类或工程经济类硕士学位,工作满2年,其中从事建设工程项目施工管理工作满1年。

(五) 取得工程类或工程经济类博士学位,从事建设工程项目施工管理工作满1年。

五、 免试部分科目条件

符合上述报名条件,于2003年12月31日前,取得原建设部颁发的《建筑业企业一级项目经理资质证书》,并符合下列条件之一的人员,可免试《建设工程经济》和《建设工程项目管理》2个科目,只参加《建设工程法规及相关知识》和《专业工程管理与实务》2个科目的考试。

(一) 受聘担任工程类或工程经济类高级专业技术职务。

(二)具有工程类或工程经济类大学专科以上学历并从事建设工程施工管理工作满20年。

六、 考试办法

一级建造师执业资格考试实行统一大纲、统一命题、统一组织的考试制度,由人力资源和社会保障部、住房和城乡建设部共同组织实施,原则上每年举行一次考试,考试时间一般为每年的第三季度。

考试时间分为4个半天,以纸笔作答方式进行。《建设工程经济》科目的考试时间为2小时,《建设工程项目管理》和《建设工程法规及相关知识》科目的考试时间为3小时,《专业工程管理与实务》科目的考试时间为4小时。

考试成绩实行周期为2年的滚动管理,参加4个科目考试的人员必须在连续2个考试年度内通过4个应试科目,方能获得《中华人民共和国一级建造师执业资格证书》。免试2个科目的考生必须在一个考试年度内通过应试科目,方能获得《中华人民共和国一级建造师执业资格证书》。

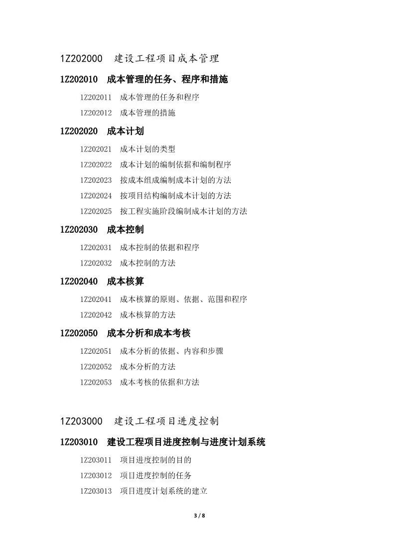
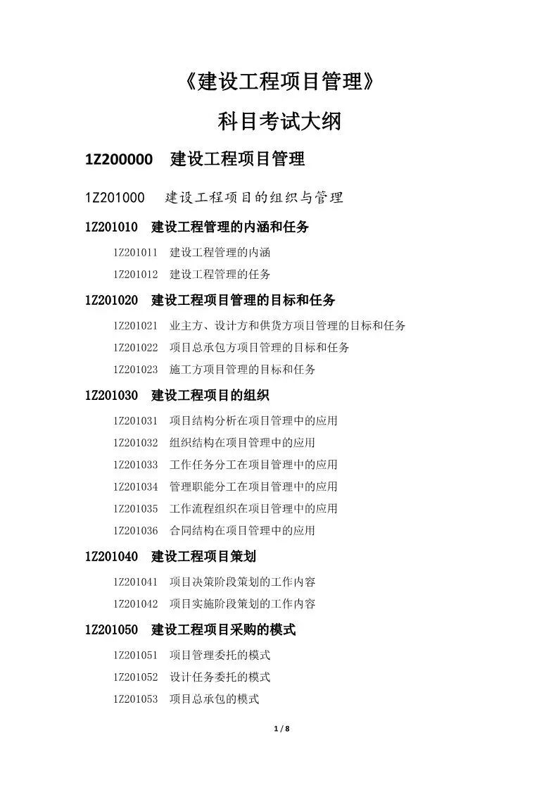
附:《建设工程项目管理》科目考试大纲

来源:住建部网站图片及文字版权属于原作者,如有侵权请联系删除。